有多种软件包可以使个人计算机(PC)中的立体声声卡提供类似示波器的显示,但低采样速率、高分辨率模数转换器(ADC)和交流耦合前端最适合20kHz及以下的可用带宽。现在,这种有限的带宽可以扩展——针对重复波形,可以在声卡输入前使用一个采样前端。利用高速采样保持器(SHA)对输入波形进行二次采样,然后通过低通滤波器重建波形,并使其平滑,可以有效延展时间轴,使PC能够用作高速采样示波器。本文描述一种能够实现这种改造的前端和探头。
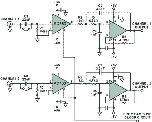
图1所示为一个插入式附件的原理图,它可以配合典型PC声卡采样使用。每个示波器通道使用一个高速采样保持放大器AD783 SHA的采样信号由时钟分频器电路的数字输出提供,下文将通过一个例子说明。AD783输入由一个FET缓冲,因此可以使用简单的交流/直流输入耦合。在所示的两个通道中,当直流耦合跳线开路且输入为交流耦合时,1MΩ电阻(R1和R3)提供直流偏置。采样输出由图中所示的双极点有源RC网络低通滤波。该滤波器不必是一个有源电路,但所示的滤波器能够提供有益的缓冲低阻抗来驱动PC声卡输入。

图1. 双通道模拟采样电路
AD783 SHA提供高达数MHz的可用大信号带宽。输入端的有效压摆率约为100V/µs以上。采用±5V电源时,输入/输出摆幅至少为±3V。对于500mVp-p以下的摆幅,小信号3dB带宽接近50MHz。
利用图1所示的前端电路以及采用Visual Analyser1软件的PC声卡,可以得到一个以1MHz频率重复的2MHz单周期正弦波。采样时钟以80.321kHz的采样速率提供250ns宽的采样脉冲。这里的有效水平时基为333ns/分频比。例子中使用的PC声卡采用SoundMax编解码器,其采样速率为96kSPS。本例中,有效采样速率约为40 MSPS。
采样时钟发生器示例
AD783要求一个宽度为150ns至250ns的窄正采样脉冲。为使显示的波形保持稳定,无来回跳动,采样脉冲必须非常稳定,抖动很低。这一要求往往将可能的时钟选择限定于晶体振荡器。另一个要求是采样速率可以在略低于100kHz到大约500kHz的范围内进行调整或调谐。为使下采样信号落在声卡的20Hz到20kHz音频带宽内,采样频率间的调谐步进必须较为精细。

图2. 采样时钟分频器电路
一个N分频电路和一个频率介于10MHz到20MHz的晶体振荡器(IC4),可以提供从80kHz到350kHz的多达200种或更多的不同采样速率,步进大小介于300Hz到5kHz之间。本例使用两个4位二进制升降计数器74HC191,N可以是4到256之间的任意整数。也可以使用74HC190等十进制计数器,其引脚排列与74HC191相同,可以提供4到100的N值。分频比利用两个十六进制开关S1和S2设置。开关S3设置计数器是递增还是递减计数。电阻R1 (250Ω)和电容C1 (68pF)给引脚计数输出增加一个很短的延迟,经过该延迟后,引脚计数输出加载起始计数值。74HC00的四个NAND门用于实现单稳态模式,当R12为2.7kΩ且C2为68pF时,单稳态模式提供200ns的采样脉冲。
IC4是固定频率金属帽壳晶体振荡器。另一种方法是使用CMOS反相器(74HC04)和分立晶体X1来构成一个振荡器。这种方法使用的元件虽然多于一体式金属帽壳振荡器,但它支持通过调整电容C1来调节晶体频率,从而实现精密的频率调谐。
为了消除机械可变元件,D1可以使用变容二极管,其电容取决于电压。
电路供电
重构滤波器使用的AD783和放大器需要双电源供电。可以使用6节AA电池,3节提供+4.5V电源,另外3节提供–4.5V电源。或者,也可以使用单个9V电池,利用一个电阻分压器来提供作为地的中间电源电压,这将需要由一个运算放大器进行缓冲才能提供电路所需的地电流。第三种方法是使用一个可调线性调节器,产生相对于电池负极的约4.5V电压,用作接地基准。
第四种方法是使用备用PC或笔记本电脑USB端口提供的+5V电源。–5V电源可以由DC/DC电压逆变器产生,例如ADI公司的ADM8829。应特别注意避免受到DC/DC电压逆变器产生的开关噪声干扰。
输入衰减器
AD783的小信号增益远高于全摆幅带宽。通过在采样器之前插入一个10:1阻性衰减器以限制最大信号带宽,可以实现远超过20MHz的可用带宽。多家公司提供成本相对较低的示波器探头,如Syscomp Electronic Design, Ltd2等。下面是笔者撰写本文时获得的信息:
. Syscomp Electronic Design生产的40MHz带宽、1×/10×可切换型示波器探头(P6040),每对价格$29.99。
. HobbyLab3生产的20MHz 10:1版本示波器探头(GT-P6020),每对价格$19.50。
. Gabotronics.com生产的100MHz P2100和60MHz P2060通用探头,每种价格约$10.00。
查询进一步信息,请访问官方网站http://www.analog.com/library/analogDialogue/china/archives/45-11/soundcard.html。